全院师生:
为规范开展2024-2025学年春季学期家庭经济困难学生认定工作,经学院党政联席会议审议,决定成立计算机学院家庭经济困难学生认定工作组,现将有关事项通知如下:
一、公示时间
公示时间为2025年4月11日至4月15日,共计3个工作日。
二、公示内容
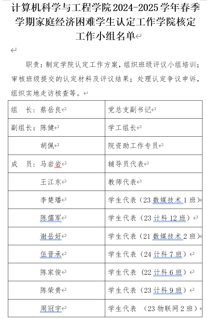
学院核定工作小组名单、班级评议小组以及相关职责。具体名单请见附件。
三、其他说明
(一)动态调整机制
工作组成员因职务变动需调整时,由接任者自动替补并报学校备案,不再另行公示;所有接触审核材料人员需签订《廉洁自律承诺书》。
(二)其他
公示期间,任何个人和单位均可通过来信、来电、来访等形式向学院相关部门反映公示对象的情况和问题。反映问题需签署或自报本人真实姓名,并提供具体事实。否则,一律不予受理。
受理地点:信息楼309
受理时间:工作日上午9:00-12:00,下午14:30-18:00
联系电话:020-87477070,蔡书记
电子信箱:jsjxy@gzist.edu.cn




![]()
版权所有:英国·威廉希尔(WilliamHill)中文官网-Official Website 地址:11栋信息楼309
电话:020-39729803 邮编:510540